图说天下社会百态

德州经济技术开发区学区划分出炉!8月18日开始报名

原标题:德州经济技术开发区学区划分出炉!8月18日开始报名

德州经济技术开发区学区划分出炉!8月18日开始报名

德州经济技术开发区学区划分出炉!8月18日开始报名

为做好2018年适龄儿童少年的入学工作,为广大适龄儿童少年和家长提供方便和服务,依据国家法律法规的有关规定,保证招生工作公开、公平、公正进行,自觉接受社会各界和广大群众的监督,办让人民满意的教育,确定如下招生意见:

小学招生:

2018年小学招生对象为具有开发区户籍的适龄儿童,符合条件的企业员工、外来购房、务工人员的随迁子女,年满6周岁(2012年8月31日前出生)的健康儿童,无传染性疾病、能坚持学习的肢残儿童。符合条件的适龄儿童家长携带孩子在规定时间内持相关证件到所属学区学校报名。

2012年8月31日前出生的智力障碍、听力语言残疾或者视力残疾的儿童均可到特殊教育学校报名。

一、具有开发区城区户籍的居民子女,按学区划分入学。

1.学区内村庄(社区)适龄儿童报名手续:报名须持父母及适龄儿童的户口本,适龄儿童的预防接种证、出生证等原件及复印件。

2.学区内商业小区适龄儿童报名手续:报名须持父母及适龄儿童的户口本、房产证或购房合同(非营业性用房)产权证、适龄儿童的预防接种证、出生证等原件及复印件。

(1)具有开发区户籍的适龄儿童入学,以父母或法定监护人居住的住宅房屋产权证为依据,且符合“两个一致”,即适龄儿童户籍与其父母或其法定监护人户籍一致,适龄儿童户籍地址、实际居住地址与其父母或其法定监护人的房产地址一致。如房屋产权为多人共有,其父母或法定监护人所占房屋产权份额比例应超过50%(不含)。一套房产6年内只能有1位适龄儿童在其学区内的小学就学(多胞胎和符合国家生育政策的除外)。有多套住房的,按适龄儿童监护人提供的实际居住的住房产权证报名入学。

(2)适龄儿童具有开发区户籍,其监护人确无实际住房,长期随祖父母或外祖父母居住,且三代户口同在祖父母或外祖父母住址地,要求按祖父母或外祖父母住址入学的,以祖辈房产位置为准。监护人须提供市级不动产管理中心出具的在中心城区城市规划范围内的无住房证明。

二、入区企业员工子女按单位或居住地所在学区入学。

所在企业须是区综合执法部(市场监督管理局)正式注册的资金为一百万及以上的企业,企业员工不包括经济技术开发区、德城区、运河区户籍人员。报名由单位统一组织,集体到经济技术开发区教育局基础教育科报名。报名时提供本企业入学学生名单,注明学生姓名、出生年月、企业或居住地址、就读学校。

按照规定时间由家长携带适龄儿童持以下证件报名:①适龄儿童及其父母亲或法定监护人的户口本原件及复印件;②本市公安部门签发的父母双方(单亲家庭为一方)或者法定监护人的居住证原件及复印件;实际住所证明;③父母双方(单亲家庭为一方)或者法定监护人所在单位开具的三年或三年以上劳动合同原件及复印件、社保部门开具的社保缴费证明原件及复印件;④适龄儿童的预防接种证、出生证原件及复印件。每生资料需装入一个档案袋。

三、外来购房、务工、经商人员随迁子女到指定学校入学。

在减河以西购房居住或外来务工、经商人员子女,根据居住或务工地址,到以下学校入学:东方红路以南到沙王小学、东七小学就近入学;东方红路以北到弘德小学、曹村小学、王庄小学、德州双语小学就近入学。其他乡镇购房居住或外来务工、经商人员子女根据居住或务工地址,到学区所在的指定学校入学。房产用途(性质)需为住房,工业用房、商业用房等非住房不能作为入学房产。不具备入住条件的新建住房不作为入学条件。外来务工、经商人员不包括经济技术开发区、德城区、运河区户籍人员。

按照规定时间由家长携带适龄儿童持以下证件报名:①适龄儿童及其父母亲或法定监护人的户口本原件及复印件;②本市公安部门签发的父母双方(单亲家庭为一方)或者法定监护人的居住证原件及复印件;实际住所证明;③适龄儿童的预防接种证、出生证原件及复印件;④区内购房居住者提供房产证或购房合同;经商人员提供营业执照;务工人员提供所在单位开具的证明信;未购房的提供租住地物业或村(居)委会开具的居住证明。以上材料提供原件及复印件。

四、学校将适龄儿童的姓名、性别、年龄、户籍信息、家庭住址等情况进行登记审核,并将新生报名名单、户口簿、房产证等有关证件复印件报区基础教育科审核。

报名时间:8月18日—8月19日

报名地点:所属学区内学校

初中招生:

凡在开发区居住,具有开发区户籍及开发区小学学籍的毕业生均可升入开发区初中学校。依据小学毕业学校,按区片内整体调拨方式分配到初中学校就读。

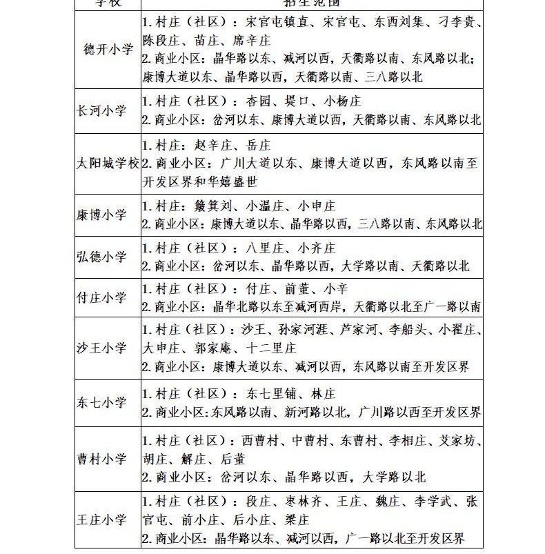
一、区内小学毕业生:德开小学、康博小学的毕业生到同济中学报名;太阳城学校、沙王小学、东七小学、赵虎镇小学毕业生到太阳城中学报名;付庄小学、曹村小学、王庄小学、长河小学、弘德小学毕业生到广川中学报名。其他各乡镇小学毕业生全部到本乡镇中学报名。按照规定时间持户口本、准考证、毕业证原件及复印件到所属学校报名。

二、民办小学毕业生和转入生:跃华小学毕业生和在外就读的具有开发区户籍的小学毕业生,按其户籍所在地,参照小学学区划分,到所属初中学校就读。

报名时持以下证件:①学生及其父母或法定监护人的户口本原件及复印件;②村(居)委会开具的常住居民证明、房产证(购房合同)、实际住所证明原件及复印件;③原学校开具的学籍证明;④就读申请书。

三、外来购房、务工、经商人员随迁子女:在减河以西购房居住或外来务工、经商人员子女,根据居住或务工地址,到所属辖区小学毕业生所报到的初中学校报名;在建成区初中学校招满的情况下,可到袁桥中学、抬头寺中学报名。外来务工、经商人员不包括经济技术开发区、德城区、运河区户籍人员。

报名时持以下证件:外来购房人员子女持学生及其父母或法定监护人的户口本原件和复印件、房产证或购房合同原件和复印件。外来务工、经商人员子女持学生及其父母或法定监护人的户口本原件及复印件、本市公安部门签发的父母双方(单亲家庭为一方)或者法定监护人的居住证原件及复印件、营业执照或务工单位证明信原件和复印件。

四、学校将适龄儿童的姓名、性别、年龄、户籍信息、家庭住址等情况进行登记审核,并将新生报名名单、户口簿、房产证等有关证件复印件报区基础教育科审核。

报名时间:8月18日—8月19日

报名地点:所属学区内学校

说明:

一、关于拆迁户子女就近入学政策。由于旧村改造工程的实施,我区部分村庄进行拆迁,为解决拆迁户子女入学问题,区内拆迁户子女可在现居住地就近入学。报名时,需出具户口本原件及复印件、拆迁相关证明原件及复印件、租住地所在村委会(物业)开具的居住证明。

二、严禁任何学校跨学区招生,不允许择校和借读,严格按照省定标准控制班额和学校规模,不准组织任何形式的入学考试。

三、企业报名时间:8月15日—8月16日

报名地点:经济技术开发区教育局基础教育科

德州经济技术开发区学区划分出炉!8月18日开始报名

(齐鲁晚报·齐鲁壹点记者 刘潇)

内容简介

原标题:德州经济技术开发区学区划分出炉!8月18日开始报名

浏览:0次