图说天下社会百态

威力相当于2-2.5吨TNT,一辆运送氯酸钠的货车爆炸始末

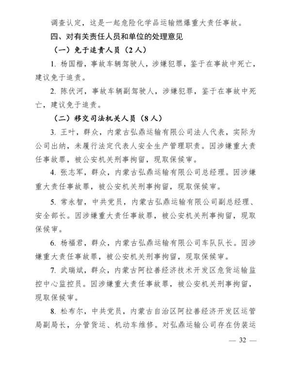
2017年5月23日6时23分,河北省保定市张石高速保定段(石家庄方向)浮图峪5号隧道内发生一起重大危险化学品运输燃爆事故,造成15人死亡,3人中毒烧伤,16名村民轻微受伤,9部车辆、43间民房受损,直接经济损失4200万元。

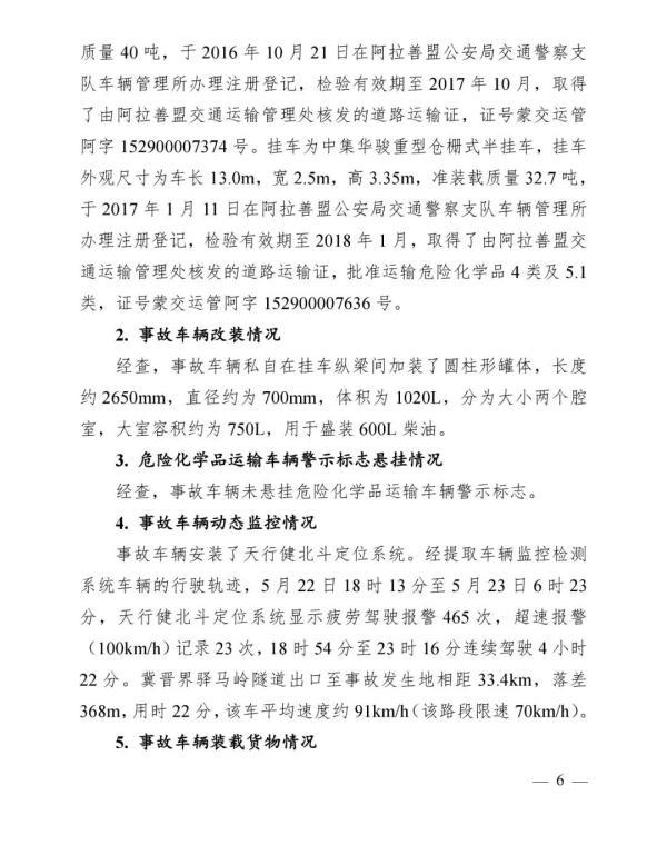
事故发生前,据事故车辆安装的天行健北斗定位系统显示,5月22日18时13分至5月23日6时23分,系统显示疲劳驾驶报警465次,超速(100km/h)记录23次,在事故路段33.4km内,落差358m情况下,该车平均速度约91km/h(该路段限速70km/h),严重超速。

涉事运输公司对运输车辆进行过违规改装(在挂车纵梁间安装容积600L备用油箱),违规配货(事发前一次运输从山东散装31.35吨石油焦至宁夏),并且将危化品运输车辆伪装成普通货运车在危险化学品运输车辆禁行时段违规通行高速公路。

10月29日,河北省安监局公布了该起事故的调查报告。内容如下:

威力相当于2-2.5吨TNT,一辆运送氯酸钠的货车爆炸始末

威力相当于2-2.5吨TNT,一辆运送氯酸钠的货车爆炸始末

威力相当于2-2.5吨TNT,一辆运送氯酸钠的货车爆炸始末

威力相当于2-2.5吨TNT,一辆运送氯酸钠的货车爆炸始末

威力相当于2-2.5吨TNT,一辆运送氯酸钠的货车爆炸始末

威力相当于2-2.5吨TNT,一辆运送氯酸钠的货车爆炸始末

威力相当于2-2.5吨TNT,一辆运送氯酸钠的货车爆炸始末

威力相当于2-2.5吨TNT,一辆运送氯酸钠的货车爆炸始末

威力相当于2-2.5吨TNT,一辆运送氯酸钠的货车爆炸始末

威力相当于2-2.5吨TNT,一辆运送氯酸钠的货车爆炸始末

威力相当于2-2.5吨TNT,一辆运送氯酸钠的货车爆炸始末

威力相当于2-2.5吨TNT,一辆运送氯酸钠的货车爆炸始末

威力相当于2-2.5吨TNT,一辆运送氯酸钠的货车爆炸始末

威力相当于2-2.5吨TNT,一辆运送氯酸钠的货车爆炸始末

威力相当于2-2.5吨TNT,一辆运送氯酸钠的货车爆炸始末

威力相当于2-2.5吨TNT,一辆运送氯酸钠的货车爆炸始末

威力相当于2-2.5吨TNT,一辆运送氯酸钠的货车爆炸始末

威力相当于2-2.5吨TNT,一辆运送氯酸钠的货车爆炸始末

威力相当于2-2.5吨TNT,一辆运送氯酸钠的货车爆炸始末

威力相当于2-2.5吨TNT,一辆运送氯酸钠的货车爆炸始末

威力相当于2-2.5吨TNT,一辆运送氯酸钠的货车爆炸始末

威力相当于2-2.5吨TNT,一辆运送氯酸钠的货车爆炸始末

威力相当于2-2.5吨TNT,一辆运送氯酸钠的货车爆炸始末

威力相当于2-2.5吨TNT,一辆运送氯酸钠的货车爆炸始末

威力相当于2-2.5吨TNT,一辆运送氯酸钠的货车爆炸始末

威力相当于2-2.5吨TNT,一辆运送氯酸钠的货车爆炸始末

版权声明:如涉及版权问题,请作者持权属证明与本网联系

内容简介

2017年5月23日6时23分,河北省保定市张石高速保定段(石家庄方向)浮图峪5号隧道内发生一起重大危险化学品运输燃爆事故,造成15人死亡,3人中毒烧伤,16名村民轻微受伤,9部车辆、43间民房受损,直接经济损失4200万元。

浏览:0次